トレンド速報ブログ「スクープ レポ!!」へようこそ。トレンドウォッチャーのGG夢太です。
今、ネット上や有権者の間で「チームみらい」を巡る新事実が次々と明らかになり、大きな波紋を呼んでいます。「自分たちは新しい政治を作る」と期待を集めた彼らに、一体何が起きているのか。公開された資産報告やインタビューから見えてきた違和感を、鋭くレポします!
結論:有権者は「清貧な挑戦者」というイメージに欺かれた可能性がある
チームみらいの代表・安野高弘氏が訴えていた「貯金を切り崩して退路を断つ」という物語は、実態とは大きくかけ離れたものでした。多くの支持者が「泣けなしのお金で頑張る若者」を応援しようと寄付を投じましたが、実際には代表自身の懐は痛まない「貸付」スキームが構築されていたことが判明し、批判が殺到しています。
理由:資産3.6億円の富裕層が「貸付」でリスクを回避していた
なぜこれほどまでに炎上しているのか。理由は主に2点あります。
- 「泣けなしの2000万」の正体: 安野氏は「家計から気合の2000万円を出す」と表現し、自身の全財産を投じるかのような印象を与えていました。しかし、資産報告で明らかになった彼の資産は3.6億円(最新の訂正では約5億円規模)。2000万円はそのごく一部に過ぎませんでした。
- 寄付ではなく「貸付」: 有権者には「寄付(戻ってこないお金)」を募りながら、自身が党に入れた2000万円は「貸付(いずれ党の資金から自分に返ってくるお金)」として処理されていました。つまり、党が国から政党交付金を得れば、その2000万円は彼のポケットに戻る仕組みです。

具体例:中身のない政策説明と背後にちらつく「既得権益」の影
さらに、チームみらいの政策や運営体制にも疑問符がついています。
- 社会保険料問題の失態: 幹事長の高山氏がネット番組「ReHacQ」に出演した際、公約である「社会保険料の引き下げ」について具体的な項目を一切答えられず、議論が迷走。「エリートの言葉遊び」と批判を浴びる結果となりました。
- 竹中平蔵氏らの推薦: かつての構造改革を推し進めた竹中平蔵氏や堀江貴文氏が安野氏を猛プッシュしている点も、多くの有権者に「結局は既存の格差拡大路線の焼き直しではないか」という警戒感を抱かせています。
- 「見える化」の不透明さ: 政治資金の透明性を掲げながら、独自の報告フォーマットでは「誰がいくら寄付したか」という肝心な個人名がぼやかされており、従来の収支報告書よりもチェックが困難な状態にあります。

まとめ:心地よい言葉に騙されず、真実を見極める目を持て
「対立を煽らない」「見える化する」といった耳当たりの良い言葉を並べながら、その実態は有権者の善意を利用した保身と、具体性を欠くプロパガンダである可能性が濃厚です。私たちはIT用語や若さという「包装紙」に惑わされることなく、そのお金がどこへ行き、誰を潤すのかを冷徹に見守らなければなりません。

GG夢太のひとりごと
いやはや、今回の件には心底呆れました。私もトレンドを追う身として、最初は「新しい風が吹くか」と注目していたのですが、蓋を開けてみればこれです。
私の信条は「内在神」を尊び、誠実に生きることですが、他人に「寄付」をさせながら自分は「貸付」でノーリスクを決め込むようなやり方は、人間の道としていかがなものでしょうか。
高校1年生の孫娘、たまちゃんにこのニュースを話したら、「おじいちゃん、それって『情熱のシュミレーション』を見せられてただけだね」とズバリ一言。若者の感性は鋭い。彼女のような真っ直ぐな世代が、こうした「大人たちのズルい仕草」に絶望しないような世の中にしていかなければと、改めて褌を締め直す思いです。
皆さんも、耳当たりの良い「未来」という言葉には、くれぐれもご用心を。
追加記事:【図解】日本の政党助成金の仕組みと「貸付金」還流の闇
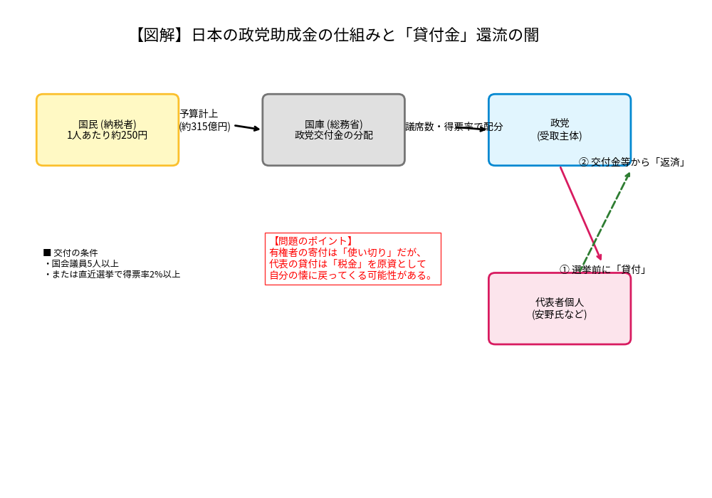
日本の政党助成金(政党交付金)が、どのような流れで各政党へ支払われ、今回の「チームみらい」の件で指摘されている「還流(キャッシュバック)」にどう繋がるのかを整理しました。

日本の政党助成金(政党交付金)の仕組みと、今回の問題点を整理した図解を作成しました。
政党助成金の基本構造
- 原資は国民の税金: 国民一人あたり年間約250円の税金が積み立てられ、総額で約315億円の予算が組まれています。
- 分配の基準: 国会議員が5人以上、または直近の国政選挙で得票率が2%以上の政党が対象となります。「チームみらい」も議席を獲得したことで、この受給資格を得る可能性が出てきます。
ここが「スクープ」の核心!
図にある通り、一般有権者が党へ送ったお金は「寄付」であり、一度渡せば戻ってきません。しかし、安野代表が党へ入れた2000万円は「貸付金」として処理されています。
もし「チームみらい」に政党助成金(=私たちの税金)が振り込まれた場合、そのお金を使って代表個人の貸付金を返済することが可能になります。つまり、国民の税金が最終的に「代表個人のポケット」へ還流する仕組みが最初から用意されていた、というわけです。
監修・執筆:トレンドウォッチャー / ブロガー GG夢太


